风险提示:本内容为量化技术及平台操作的纯知识分享,不构成任何投资建议,不推荐任何具体证券或交易时机。部分内容可能理解包含错误,请自行核实。市场有风险,投资需谨慎。
我最近有时间给大家开始更新内容,目前弄了一个每一天更新内容的框架
1 算法原理,2 读量化研报,3 qmt常见问题,4 算法原理,5 ptrad常见问题,6 因子分析,7量化研报
网格算法是常见的交易算法,网格的只要类型有成交驱动算法,到价触发算法,还有其他的变形算法比如atr调整网格算法,对称网格算法等,
算法原理分析
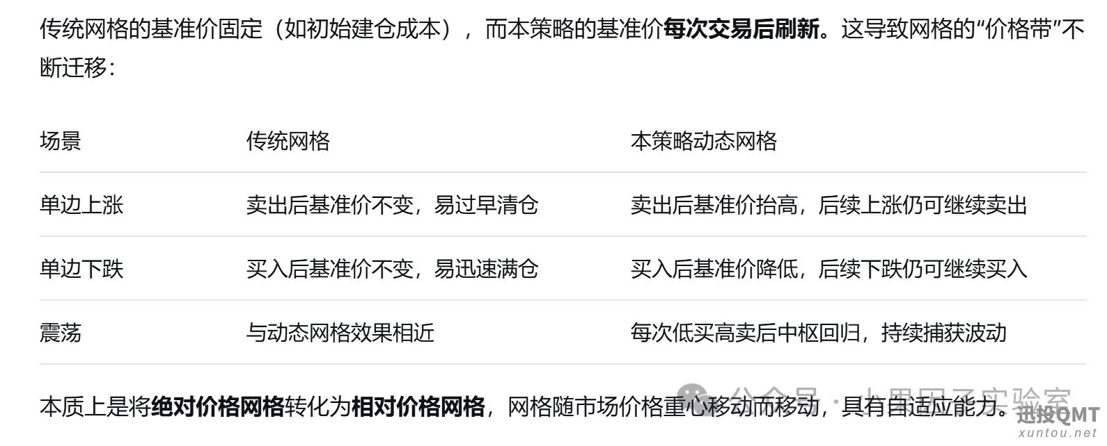
该算法实现了一个日内高频动态网格交易系统,利用实时高频tick数据处理分析,核心思想是:以上一次成交价(若无则为昨日收盘价)作为基准价,当实时价格从基准价下跌达到设定阈值时触发买入,上涨达到设定阈值时触发卖出,每次成交后基准价更新为新的成交价,形成不断跟随价格波动的动态网格。策略在一个交易日内反复执行,旨在捕捉日内价格波动带来的低买高卖机会。区别于传统固定间距网格(如每跌0.5%加仓、每涨0.5%减仓),其核心创新在于基准价跟随上一次成交价实时更新,使得网格的“中枢”随市场波动而移动,从而在趋势行情中避免过早满仓或踏空,在震荡行情中持续捕获价差。
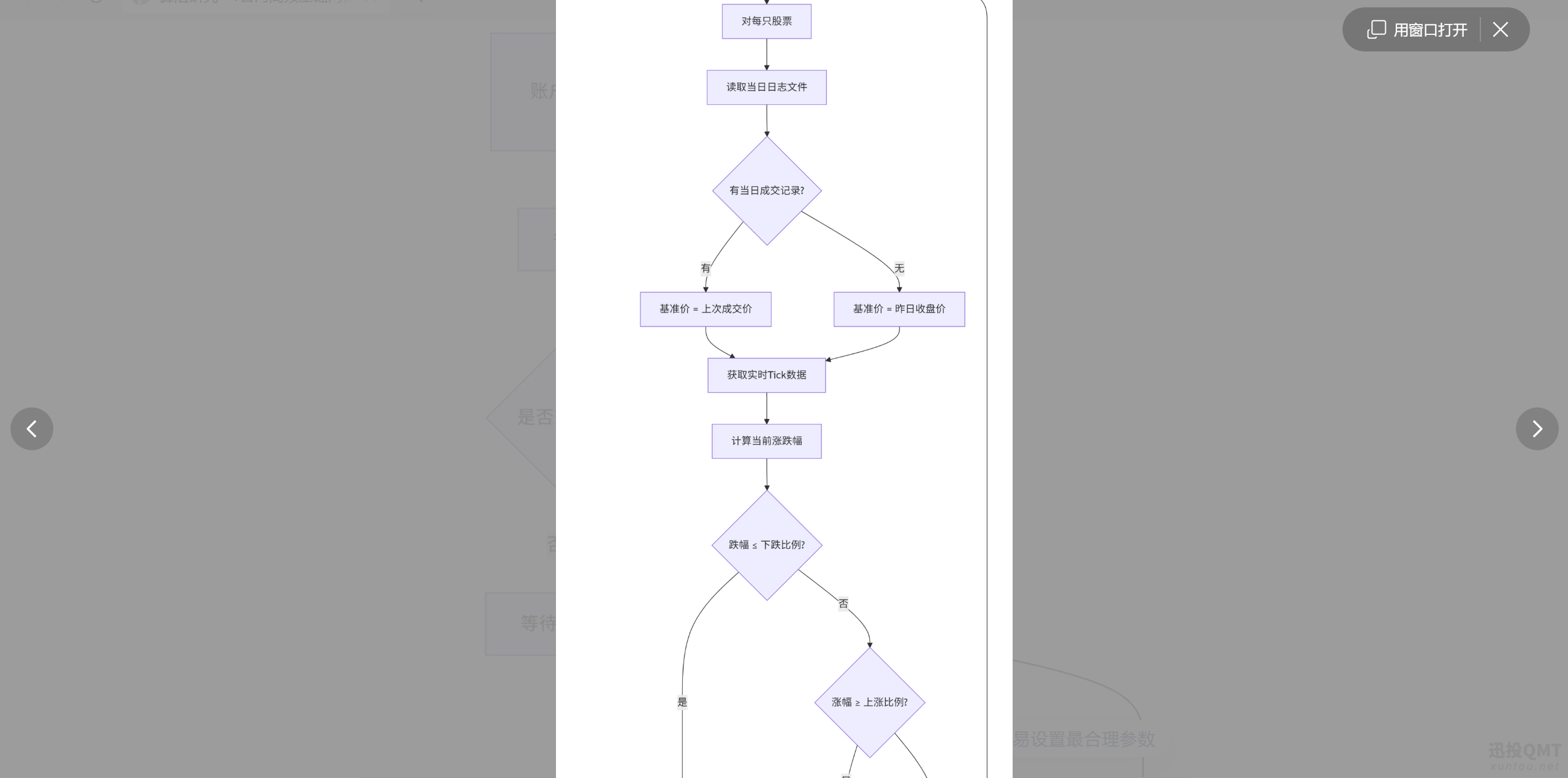
数学模型与触发机制

2. 触发条件

- 3.动态网格特性

4.数量计算与整手规则

策略执行时序流程

参数敏感性与适用性分析

算法流程图



本算法通过动态基准价+对手方价委托+固定金额仓位的组合,实现了:
- 自适应网格:网格中枢跟随价格移动,适应趋势与震荡。
- 高频捕捉:秒级Tick判断,3秒轮询,不错失瞬时机会。
- 风控内置:资金/持仓检查、集合竞价过滤、整手调整。
- 可回测:基于日志的状态维护,保证日内状态不丢失。
其本质是一个日内均值回归策略的变种,利用市场短期的过度反应进行反向交易,赚取微观结构中的定价偏差。参数调优需结合标的的历史波动率和交易成本进行仿真回测。
后面我会介绍具体的算法细节处理,不懂的问我就可以,也可以加我备注入群,加入专业量化群,我技术支持服务

|